Страница 1 из 2
Защита от протечек
Добавлено: Вс фев 05, 2012 7:19 pm
TechMike
Как всегда пока не прижмет, ничего делать не хочется. Собственно после того, как потекло подключение посудомойки к холодной воде и налило много воды, решил сделать защиту от протечек.
На вводе в квартиру уже были установлены шаровые краны с электроприводом ½ дюйма GIDROLOCK PROFESSIONAL STEEL, 12 вольт.
В поисках непосредственно датчиков протечек выбрать что-то готовое не удалось, либо дорого, либо сделано через ж...
Решил делать сам, схему нарисовал совсем не сложную (R2 можно не ставить и на плате не разведен C3), главная засада была в контактах датчика.

Так как датчики должны быть поставлены/замурованы и больше их трогать не нужно, то они должны быть из нержавейки и после одного-двух потопов должны быть живы.Нержавейку удалось достать из термоса, пилил я его долго и муторно, китайское чудо не поддавалось. В результате внешнюю колбу удалось полностью распилить на одни лист и из него вырезать полоску шириной 1см и длинной 16см.

На один электрод ушла полоска длинной 7 см. Подробные расчеты не прилагаю, все видно из картинок. Плату планирую залить герметиком (нейтральным), чтобы не отгнивали дорожки.

Испытания прошли успешно, срабатывает от мокрого пальца или если опустить в воды.

Дальше дело за базовым блоком и упрощением конструкции контактов, так как подогнать их к одной форме сложно, оригами блин...
Re: Защита от протечек
Добавлено: Вс фев 05, 2012 7:37 pm
TechMike
Форма пластин датчика определена следующими условиями: чтобы можно было прилепить:
-под батарею
- в шкафу под раковиной
- в туалете на стену где стояк
- на край плинтуса в туалете.
Всё это возможно в той конструкции что я сделал, его хоть боком положи, хоть приклей стоя и т.д.
Гиморой конечно еще тот гнуть всё это, получается не с первого раза одинаково обе пластины.
Если сделать контакты из облуженого текстолита, это намного проще но все это начинает зеленеть и окисляться и через год ИМХО разрушится, соответственно не сработает в нужный момент.
Re: Защита от протечек
Добавлено: Пт дек 06, 2013 7:39 pm
TechMike
Девайс считаю законченным, хоть это и было задумано как временный вариант, времени на программирование не хватает.
Был собран вот по такой схеме блок управления шаровыми кранами, сразу разведено под восемь входов от датчиков протечек:

Плата:

Корпус взял G1098G:
Конструкция самого датчика немного видоизменилась в части контактов.

Контакты датчика протечек для стояка, сделаны из 2.5мм обуженной медной проволоки и одеты в "носок" из джинсы, это позволяет воде накапливаться в ткани и надежно сработает сам датчик. Эта конструкция помещена в коробе стояка вдоль стен. В первый залив соседями сверху, лило именно по стене.

Последний датчик был размещен на полу под раковиной кухни, там все заставлено банками и мешками, по этому конструкция пластин выбрана иной, в последствии крышка от 5л бутылки с водой залита термоклеем, это было надежнее нейтрального герметика и видно светодиод.

После сбора датчиков, контакты были обернуты в изоленту или скотч малярный и обильно в три слоя залиты алкидной эмалью:

Размеры пластин в миллиметрах для ранее разработанного датчика, это вид с боку =)

Блок был установлен на фанерной стенке санузла, выглядит это так:
Схема, печатная плата в PCAD2006 и фотографии прилагаются в виде архива(13,5 мб), там же начатая и не доделанная прошивка под mega16:
http://www.rn3aig.ru/phpBB3/files/aqua_ ... 122013.rar
Re: Защита от протечек
Добавлено: Пт дек 06, 2013 10:45 pm
TechMike
Re: Защита от протечек
Добавлено: Ср янв 08, 2020 5:47 pm
TechMike
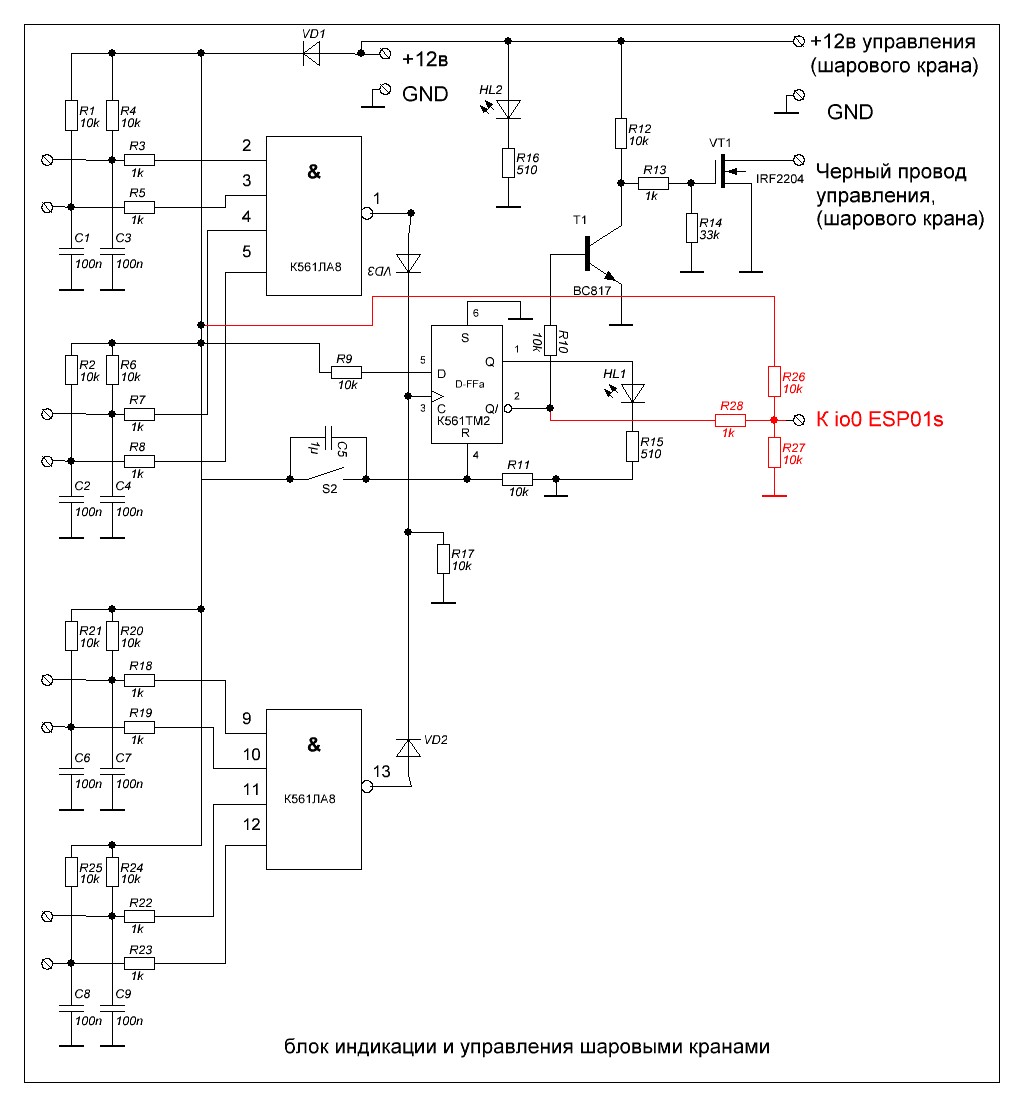
Дальнейшее развитие того что сделано - интеграция в умны дом.
На соплях и палках прикручен esp01s для передачи факта срабатывания и пищалку. Отдельно не делал, т.к. нужен будет еще один корпус.
Подключил esp к выходу триггера так (выделено красным):

- logic_sheme_v3_tmp.JPG (130.37 КБ) 121975 просмотров
Пищалку с встроенный генератором подключена между питанием 3.3в и GPOI2 (на схеме не показана).
В сам esp залита прошивка ESPEasy r120, настроено через правила (смотри ниже, переведено на ESPHome):

- main.jpg (188.81 КБ) 121975 просмотров

- rules.jpg (179.94 КБ) 121975 просмотров

- devices.jpg (224.87 КБ) 121975 просмотров

- devices2.jpg (220.25 КБ) 121975 просмотров
Сам текст правила (актуальный):
Код: Выделить всё
//start Switch0==0 event and start timer1:
On sw0#WaterAlarm=1 do
timerSet,1,1 // timer1 start 1 second period
Pulse,2,0,100 // set to LOW GPIO2 in 100 milisecond (0,1 second)
Pulse,2,0,100 // set to LOW GPIO2 in 100 milisecond (0,1 second)
endon
//start Switch0==1 event and stop timer1:
On sw0#WaterAlarm=0 do
timerSet,1,0 // stop timer1
endon
//every time timer 1 expires
On Rules#Timer=1 do
Pulse,2,0,100 // set to LOW GPIO2 in 100 milisecond (0,1 second)
Pulse,2,0,100 // set to LOW GPIO2 in 100 milisecond (0,1 second)
timerSet,1,1 // not need restart timer1
endon
Re: Защита от протечек
Добавлено: Ср янв 08, 2020 5:52 pm
TechMike
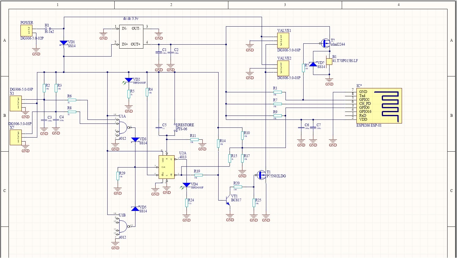
В будущем для второго сан узла буду уже плату делать с esp, для понимания как будет первый набросок схемы:

- logic_sheme_v4-min.jpg (163.36 КБ) 121975 просмотров
Re: Защита от протечек
Добавлено: Вс янв 30, 2022 2:09 pm
TechMike
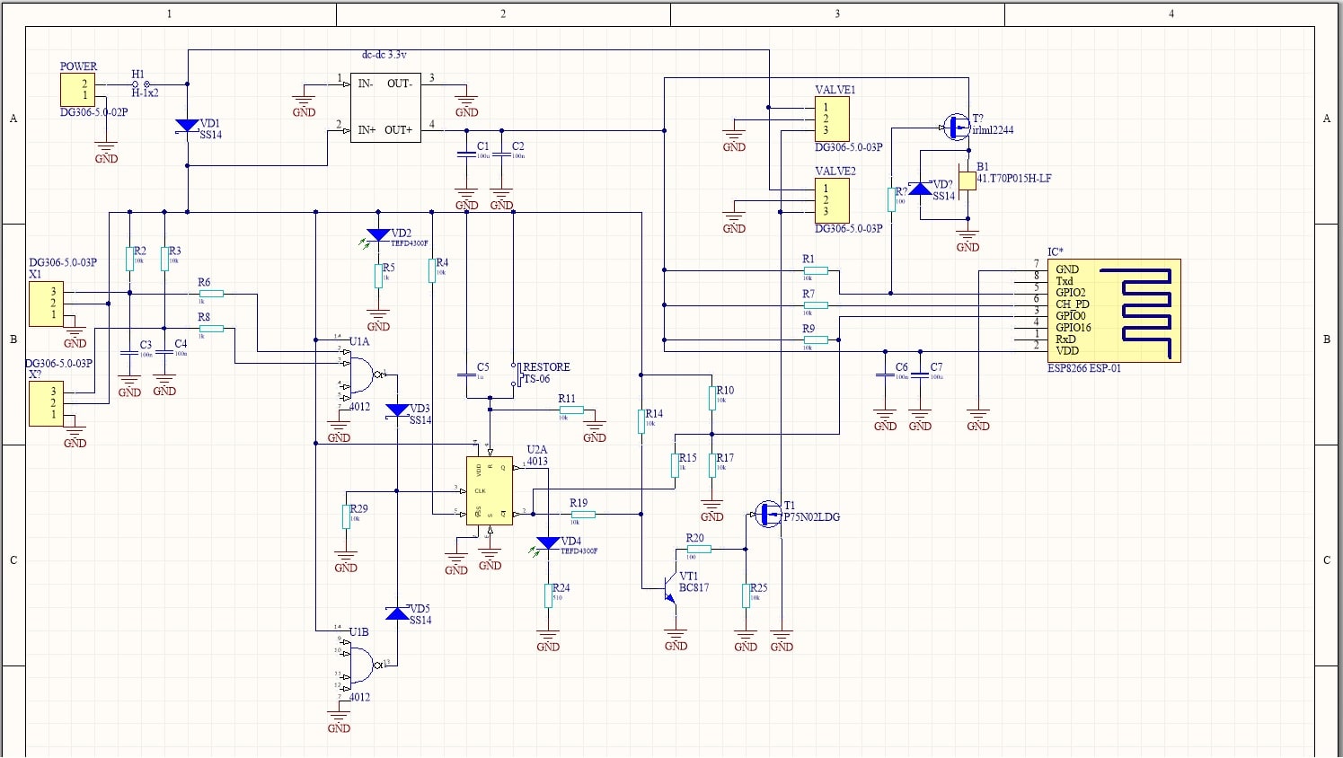
Заказа платы в nextpcb по акции на Новый год. Пришли красивые, но с тремя ошибками разводки:
Нужно убрать R10 и R9 совсем,
увеличить R15 до 30к,
добавить R11,
поменять полярность пищалки B1.
Из-за R10 спалил две esp01s, т.к. dc-dc от него плохеет и он выдает на выходе 8-9в и esp умирает в конвульсиях.
В принципе можно dc-dc заменить с платки MP1584EN на HT7333-1 и будет в разы проще.
В настройках EspEasy на вкладке Devices у датчика нужно будет постаивть чек-бокс у Inversed Logic: и снять его у Internal PullUp. В остальном настройки аналогичны выше описанным, само собой версия ESPEasy уже давно выше.
Re: Защита от протечек
Добавлено: Вс янв 30, 2022 2:18 pm
TechMike

- 1643541214605-min.jpg (363.5 КБ) 112551 просмотр
Re: Защита от протечек
Добавлено: Вс янв 30, 2022 2:21 pm
TechMike
Если esp не нужно, то достаточно поставить перемычку и при сработке пищалка будет постоянно орать.
Re: Защита от протечек
Добавлено: Вс янв 30, 2022 2:22 pm
TechMike
Собранная плата в режиме отладки:

- 1643541113887-min.jpg (448.38 КБ) 112551 просмотр

- 1643541113872-min.jpg (306.4 КБ) 112551 просмотр